血漿蛋白結合率(Plasma Protein Binding, PPB)是指藥物進入血液循環后,與血漿中蛋白(主要包括白蛋白、α?-酸性糖蛋白和脂蛋白)發生可逆性結合的百分比,該參數定量描述了藥物與血漿中各類蛋白的結合程度,直接決定了具有藥理活性的游離藥物濃度,進而成為影響藥物分布、代謝、清除以及最終藥效與安全性的關鍵橋梁。
鑒于其重要性,PPB研究貫穿于藥物從發現到上市的全過程。在臨床前階段,主要采用體外模型(如人空白血漿或特定純化蛋白)進行系統篩選與結合機制評估,這是預測藥物在人體內行為的首要環節。進入臨床開發階段后,研究則可能轉為使用臨床試驗中采集的真實血漿樣本。此階段獲得的數據,旨在為給藥方案設計、特殊人群劑量調整以及全面的安全性評價提供關鍵依據,最終支撐藥品注冊申報與臨床合理用藥的科學決策。
通過體外PPB研究,可根據藥物的血漿游離分數(?u,p)或結合率對其結合特性進行初步分類。通常,結合率<50.0%為低結合,50.0%≤結合率<90.0%為中結合,90.0%≤結合率<99.0%為高結合,結合率≥99.0%為極高結合。這種分類直接關聯不同的臨床研發策略:對于高蛋白結合藥物,ICH M12指南指出:預測在研藥物作為促變藥(perpetrator)引發藥物-藥物相互作用(DDI)風險的一個關鍵參數即為血漿蛋白結合率[1],尤其對于治療指數窄(Narrow Therapeutic Index, NTI)的藥物,其游離濃度的微小變化就可能導致療效喪失或毒性顯著增加。因此,在關鍵研發節點,開展專門的人體臨床PPB分析至關重要,下文將詳述具體應用場景。
一、何時需要進行臨床PPB研究
在臨床研究中,如藥物的總血漿濃度與臨床觀察到的療效或不良反應不匹配,且非臨床體外研究數據提示可能與PPB相關,測定臨床樣品中游離藥物濃度有助于揭示潛在機制。需考慮開展臨床PPB研究的主要情形包括[2-5]:
結合飽和效應:當藥物結合位點趨于飽和時,繼續增加劑量可導致游離藥物濃度急劇上升,從而導致不良反應發生。
競爭性置換:兩種高蛋白結合藥物聯用時,可在結合位點上發生競爭性置換。例如,血漿蛋白結合率為99%的藥物A與結合率為98%的藥物B合用,若A被B置換致其結合率下降1%,則其游離分數將從1%升至2%,即游離藥物濃度理論上翻倍,可能引發毒性反應。此類相互作用對高結合藥物具有重要臨床意義。
病理狀態影響:在血漿蛋白水平降低(如肝硬化、腎病綜合征)或蛋白功能異常(如尿毒癥)的患者中,結合位點數量減少或內源性抑制物蓄積,均可導致游離藥物濃度升高,增加藥效過強或者中毒風險。
上述情形對NTI藥物尤為重要。此外,在以下特殊情況下監管機構可能會要求在上市申請中提交專門的人體PPB數據:藥物與血漿蛋白結合呈現高度非線性或不可預測性;初步臨床數據顯示PPB相關風險顯著。
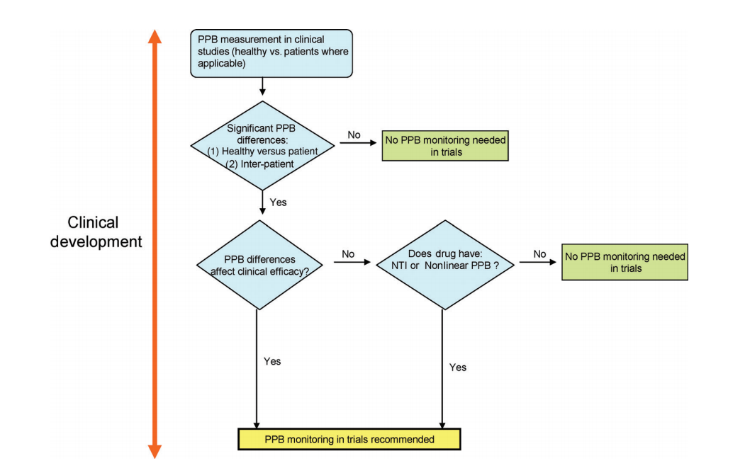
極少數情況下,甚至需在臨床試驗過程中動態監測PPB(見圖1)。

圖1 臨床開發階段監測血漿蛋白結合的研究策略
二、臨床PPB研究的方法
PPB研究的核心目標是獲取可用于藥代動力學建模和安全性評估的關鍵參數-游離藥物分數(?u,p)。測定的關鍵在于準確分離并定量游離藥物。然而,分離過程易受平衡擾動、非特異性吸附和膜滲漏等因素干擾;同時,高結合藥物的游離濃度極低,對檢測靈敏度提出嚴峻挑戰。
近年來,PPB研究在技術與理念層面均取得顯著進步。這一進步并非源于單一“革命性”技術突破,而是分析技術、自動化平臺和計算模型協同優化的結果:
液相色譜-串聯質譜法(LC-MS/MS)的普及實現了超高靈敏度、高選擇性和高通量;
高通量自動化平臺(如96孔板格平衡透析裝置、超濾板、自動液體處理工作站)結合低吸附材料,使游離藥物分離標準化、高效化;
理念轉變:從孤立數據點獲取,轉向在生理藥代動力學(PBPK)模型框架下進行機制整合與預測,使?u,p真正成為理解藥物體內行為、指導研發決策和保障臨床安全的工具。
常用PPB測定方法包括平衡透析(Equilibrium Dialysis, ED)、超濾法及超速離心法[6-9]等(見圖2),此外核酸類藥物還可采用凝膠電泳法。

三、基于RED技術的臨床PPB研究方法開發、驗證與分析實踐
RED技術在傳統ED基礎上優化,兼具一次性使用、快速、高通量和高質量數據等優勢:
孵育時間顯著縮短至2-6小時,降低藥物降解風險;
裝置和膜材料經表面修飾,減少非特異性吸附;
96孔板格式支持自動化操作,實現高通量篩選;
集成溫控系統(如CO2培養箱)確保pH 7.4、37 °C的生理條件,保障結合反應的真實性;
適用于多種生物基質(血漿、血清、腦脊液、組織勻漿等)。
對于高蛋白結合藥物,定量下限需覆蓋最低濃度的游離藥物濃度,并滿足方法學驗證的要求。透析后,血漿室或緩沖液室分別補加等體積透析后緩沖液或血漿,測定Total端和Free端濃度,按以下公式計算:

CFree:透析后緩沖液室樣品的濃度;CTotal:透析后血漿室樣品的濃度
與分析實踐注意事項

由此可見,與常規臨床樣品生物分析類似,生物分析實驗室的能力、分析方法的穩健性和同類項目經驗,將對研究結果起到關鍵作用。進行臨床PPB研究時,生物樣本管理、PPB的實驗設計與數據分析對?u,p的測定至關重要。
四、有濟醫藥支持臨床血漿蛋白結合研究的生物分析經驗

