前言
基因治療通過轉移遺傳物質(DNA或RNA)來修復、調節或替換異常或缺陷基因達到治療目標疾病的目的。基因治療最重要的挑戰之一是將治療基因有效地傳遞至靶組織。因為裸DNA很容易被吞噬細胞或核酸酶從系統中清除,使用“載體”進行基因遞送,才能確保目標基因在靶細胞有效表達。其中病毒載體由于感染效率高,宿主細胞范圍廣而具有廣泛的應用。事實上,近幾十年來,病毒載體介導的基因治療已用于治療癌癥、心血管、眼科、神經、代謝、血液病等多種疾病的臨床研究與應用。其中,腺相關病毒(Adeno-associated virus, AAV)載體是基因治療的首選載體。
明星載體AAV
AAV是一種單鏈DNA細小病毒,大小約為20-25 nm,無法自主復制,依賴于腺病毒或單純胞疹病毒輔助進行增殖。野生型AAV在人類中是非致病性的,感染個體后產生的免疫應答水平極低,可以感染分裂和非分裂的細胞,這是AAV能夠應用于基因治療的基礎。
AAV基因組大小約4.7kb,包括rep基因和cap基因,兩側有兩個反向末端重復序列(ITR)。rep基因編碼Rep78、Rep68、Rep52和Rep40,負責AAV基因組復制和病毒粒子組裝。cap基因編碼三種衣殼蛋白(VP1、VP2和VP3),并在不同閱讀框編碼組裝激活蛋白(AAP)。

野生型AAV基因組[1]
作為基因治療載體的重組腺相關病毒(Recombination Adeno-associated virus, rAAV)在非致病的野生型AAV基礎上改造而成。用含有啟動子、治療基因和poly A的表達盒替代rep和cap基因,保留兩側對rAAV增殖必需的ITR。由于不含rep基因,rAAV轉基因以游離體的形式長期存在,整合到宿主基因組的概率極低。目前,可通過多種方式在體外生產攜帶治療基因的rAAV載體。

多種rAAV的生產方式[1]
眾多的AAV血清型是AAV載體應用廣泛的又一原因。不同的AAV血清型具有不同的結合受體和組織趨向性,研究者可根據適應癥選擇天然血清型,或對AAV衣殼蛋白進行理性設計,組合衣殼蛋白突變,產生全新的AAV載體,以應對患者預先存在的免疫中和。

AAV衣殼設計[2]
迄今為止,已分離和研究了至少12種天然血清型和100多種AAV變體作為基因遞送載體,并不斷產生新AAV突變體,優化基因遞送。多種AAV血清型已應用于各種疾病患者的臨床試驗,包括天然血清型(AAV1、AAV2、AAV5、AAV6、AAV8、AAV9和AAVrh10)和AAV突變體(AAV2.5、AAV Spark100、AAV.7m8和AAVtYF等)。
綜上,由于種類多樣、免疫原性極低、安全性高、宿主細胞范圍廣、擴散能力強、體內表達基因時間長等原因,rAAV被視為最有前途的基因治療載體之一。
AAV基因療法在腫瘤治療中的應用與挑戰
癌癥本質上是一種基因突變疾病。因此,基因治療是治療癌癥的一種非常有前景的技術。迄今為止,大多數基因治療臨床試驗針對肺、皮膚、神經和胃腸道腫瘤,采用了多種治療策略,如抗血管生成因子、腫瘤抑制劑、免疫刺激和溶瘤病毒。
使用AAV載體針對單基因疾病的基因治療已開始達到預期,過去幾年成功治療了多種基因缺陷疾病(如脂蛋白酯酶缺乏癥、脊髓型肌萎等),治療藥物陸續上市。然而,癌癥治療的成功水平遠遠落后于單基因疾病。
使用AAV基因療法進行腫瘤治療存在兩項主要的挑戰:
(1)與單基因突變疾病不同,癌癥是一種(獲得性)多基因突變遺傳疾病,且存在大量遺傳異質性。除非使用通用的校正基因,否則需要同時轉移多基因才能達到修復腫瘤細胞異常基因突變,且需要對每個患者量身定制。
(2)通常只需要一小部分靶細胞成功導入治療基因即可改善大多數單基因突變疾病的臨床癥狀。但在癌癥治療中,少部分靶細胞發生基因糾正不足有效治愈腫瘤。
因此,使用AAV載體進行腫瘤基因治療的許多策略不是針對腫瘤本身,而是作用于宿主組織,針對腫瘤微環境或刺激宿主免疫反應。基于AAV進行腫瘤治療的策略包括:表達抗血管生成基因、細胞毒性或自殺基因、刺激免疫系統的細胞因子、腫瘤抑制和抗腫瘤基因、編碼小RNA的DNA、刺激抗原呈遞細胞的抗原和阻斷信號的抗體。

基于AAV載體的腫瘤治療策略[4]
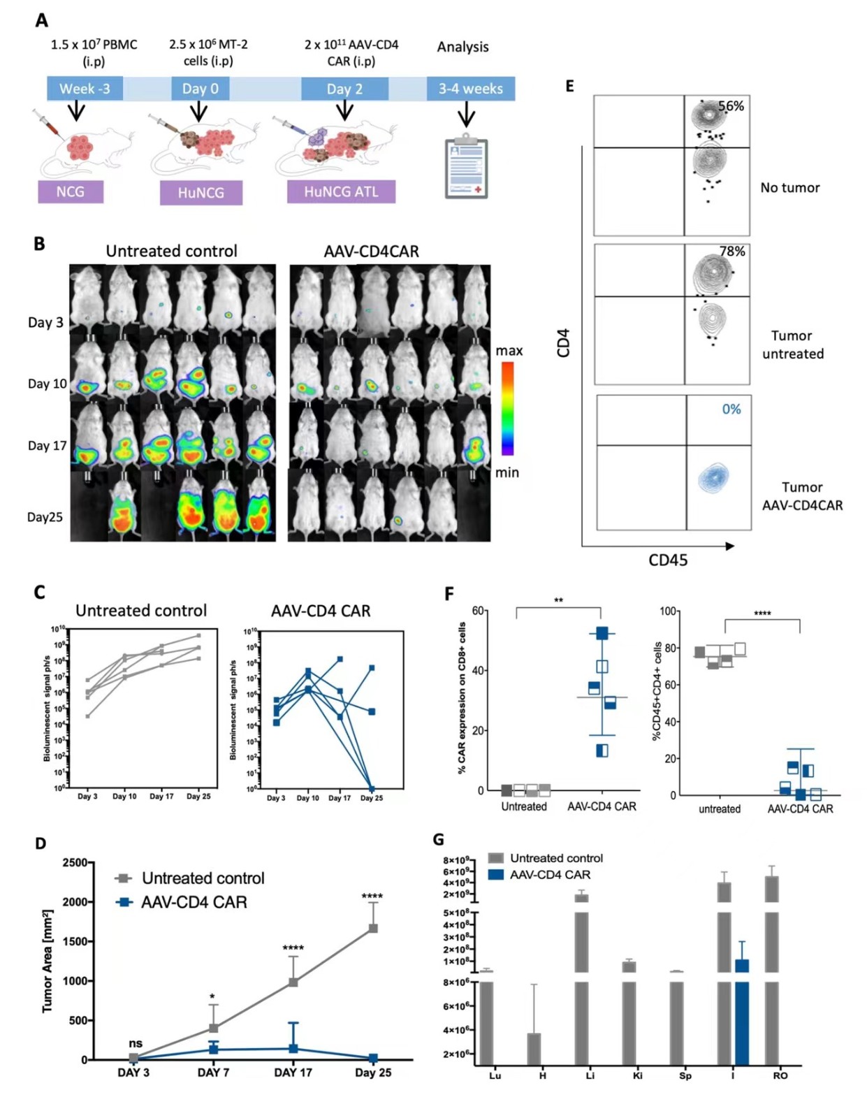
此外,在《AAV-mediated in vivo CAR gene therapy for targeting human T-cell leukemia》研究中Waqas Nawaz等描述了一種方法,即通過注射攜帶CAR的AAV載體,在宿主體內產生人類CAR-T細胞。在白血病腫瘤模型小鼠中單次注射AAV-CD4 CAR載體,即可產生足夠數量的有效體內CAR-T細胞,使腫瘤消退。

體內產生的AAV-CD4CAR T細胞介導的抗腫瘤活性[7]
目前,AAV基因藥物的安全性,及其在腫瘤臨床前模型中良好的治療結果,加上在單基因疾病中的臨床成功,促使針對腫瘤的AAV基因治療推向臨床試驗。并且,通過合理的設計與策略選擇,克服其缺陷與局限性,將會大力推進AAV載體在臨床的廣泛應用。
— 有濟醫藥腫瘤藥效平臺 —
參考文獻:
[1]Sha,S.etal.Cellularpathwaysofrecombinantadenoassociated virus production for gene therapy. Biotechnol Adv 49, 107764 (2021).
[2]Li,C.&Samulski,R.J.Engineeringadenoassociated virus vectors for gene therapy. Nat Rev Genet 21, 255–272 (2020).
[3]Singh, V., Khan, N. & Jayandharan, G. R. Vector engineering, strategies and targets in cancer gene therapy. Cancer Gene Ther 29, 402–417 (2022).
[4]Hacker, U. T., Bentler, M., Kaniowska, D., Morgan, M. & Büning, H. TowardsClinicalImplementationofAdenoAssociated Virus (AAV) Vectors for Cancer Gene Therapy: Current Status and Future Perspectives. Cancers 12, 1889 (2020).
[5]SantiagoOrtiz,J.L.&Schaffer,D.V.Adenoassociated virus (AAV) vectors in cancer gene therapy. J Control Release 240, 287–301 (2016).
[6]Brenner, M. K., Gottschalk, S., Leen, A. M. & Vera, J. F. Is cancer gene therapy an empty suit? Lancet Oncol 14, e447–e456 (2013).
[7]Nawaz,W.etal.AAVmediatedinvivoCARgenetherapyfortargetinghumanTcell leukemia. Blood Cancer J 11, 119 (2021).
—關于有濟醫藥— 業務聯系:13636617420 招聘聯系:18920495817 網址:http://yugenmed.com
天津有濟醫藥科技發展有限公司(簡稱有濟醫藥)是凱萊英醫藥集團(股票代碼:002821.SZ / 06821.HK)旗下聚焦于新藥的藥理、毒理、藥代評價領域,為創新藥物研發提供早期成藥性篩選、臨床前藥理毒理整包評價、臨床階段臨床藥理學研究與生物樣品檢測服務的CRO公司。總部位于天津經濟技術開發區,在上海浦東新區自貿壹號生命科學園設有實驗室,總設施面積超過13000㎡。
有濟醫藥憑借對國內外法規的深層理解、對藥物開發與評價策略的精準分析、豐富的新藥評價實戰經驗、完善的質量管理體系,為國內外新藥研發機構和制藥企業提供覆蓋藥理、毒理、藥代評價的全流程、一站式臨床前及臨床研究技術服務。

